app云开全站官网团队在快速脉冲放电合成非对称双原子催化剂中取得进展
发布日期:2025-03-05 供稿:材料学院 刘开源 摄影:材料学院
编辑:牟雪娇 审核:程兴旺 阅读次数:
2025年3月,开云.彩票(kaiyun)官方网站材料学院陈鹏万教授课题组在快速脉冲放电合成非对称配位钌铜双原子催化剂研究中取得重要进展,相关研究成果以“Tailoring asymmetric RuCu dual-atom electrocatalyst toward ammonia synthesis from nitrate”为题在国际顶级期刊《Nature Communications》上发表。陈鹏万教授、陈文星副教授和高鑫副教授为论文共同通讯作者,博士生刘开源为第一作者。
电化学硝酸盐还原反应(NO3RR)可将水中硝酸盐污染物转化为氨,兼具环境治理与清洁能源生产双重价值。然而,传统催化剂受限于活性位点密度低、反应路径复杂等问题,难以实现高选择性与高稳定性。原子级分散双原子催化剂(DACs)因其独特的电子结构和协同效应备受关注,但其精准合成与机制仍是较大难题。研究团队提出脉冲放电合成策略,将百微秒级高密度电流作用于负载氮掺杂石墨烯气凝胶(NGA)的钌、铜盐纳米晶前驱体,两种金属盐纳米晶体在瞬时高温下发生“微爆”分解,钌、铜原子锚定于NGA的纳米孔缺陷位点,形成不对称RuN₂-CuN₃配位结构。该方法突破传统热解法合成限制,单次放电仅需数百微秒级时间,有望用于双原子催化剂的规模化制备。

图1 RuCu DAs/NGA的合成与设计

图2 RuCu DAs/NGA的形貌

图3 RuCu DAs/NGA的结构分析

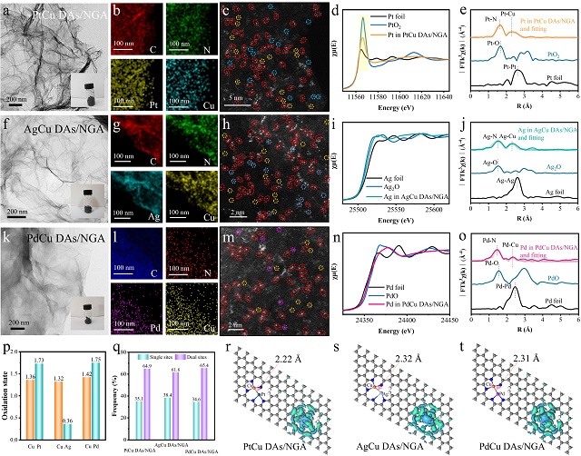
图4 扩展的NGA负载金属双原子形貌和结构特征

图5 RuCu DAs/NGA的电催化NO3RR性能及原位结果。

图6 RuCu DAs/NGA NO3RR活性的理论分析
实验表明,RuCu DAs/NGA催化剂在-0.4 V(vs. RHE)条件下,氨法拉第效率达95.7%,产率达3.1 mg h⁻¹ cm⁻²,性能居同类催化剂前列。通过原位光谱表征与密度泛函理论计算,揭示了反应过程中不对称RuN₂-CuN₃活性位点的动态演化机制:钌位点优先吸附硝酸盐,铜位点调控氢物种吸附,协同降低*NO→*NHO等关键步骤的能垒,从而提升合成氨效率。
该脉冲放电策略可拓展至铂-铜、铁-铜等多种双金属体系,实现配位环境与原子间距的精准调控,为传统难以合成的双原子催化剂提供通用制备平台。利用钌铜双金属催化剂可有效去除废水中硝酸盐含量,同时氨是化肥生产与氢能载体的核心原料,当前全球合成氨产业年碳排放超4亿吨。本研究为绿色合成氨提供了高效催化剂与可扩展制备技术,未来可耦合可再生能源电力,推动环境保护与能源转换技术革新。
全文链接:https://doi.org/10.1038/s41467-025-57463-9
分享到:
